相關欄目
推薦資訊
最新產品
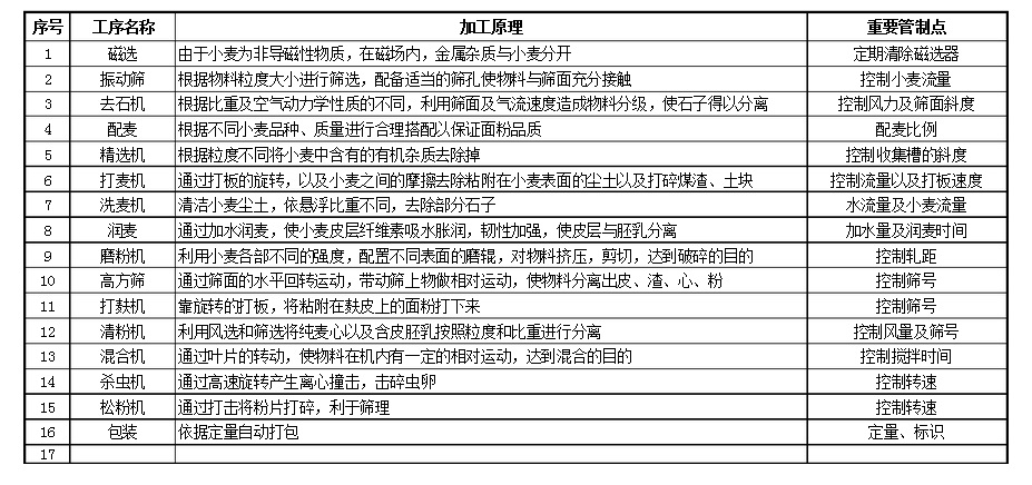
面粉加工機械各個工序加工原理及重要管制點
發布時間:2015-07-24 09:07:02 網站來源: 點擊:
面粉加工機械小麥制粉是把小麥通過機械力(剪切、擠壓)將麥皮與胚乳分離,把胚乳磨碎成粉,經過篩理,獲取符合不同質量的面粉。下面來來了解一下面粉加工機械各個工序加工原理及重要管制點。

精彩推薦相關內容
- (2015-07-27)面粉加工設備小麥制粉原料清理工藝
- (2015-09-08) 面粉機加工工藝面包粉的蛋白質含
- (2018-03-07)全自動石磨面粉機行業未來發展方向
- (2018-05-17)石磨面粉機械要走開拓創新之路
- (2015-07-24) 面粉加工機械各個工序加工原理及
- (2018-01-18)面粉的質量和產量是石磨面粉加工設
- (2018-04-18)簡析石磨磨粉機機器質量與工藝設計
- (2015-10-12)磨面機加工過程中小麥清理的意義與
- (2015-07-22)面粉機械的高等粉料分級的清粉過程
- (2018-03-16)做一套石磨面粉加工設備機組需要多
- (2015-07-22)面粉機械的高等粉料分級的清粉過程
- (2015-07-23)石磨面粉機的配粉工藝
- (2015-07-26) 面粉機加工面粉氣流分級的物質基
- (2015-07-27)面粉加工設備小麥制粉原料清理工藝
- (2015-07-28) 面粉機械加工廠創建地域選
- (2015-07-30) 石磨面粉機中磨粉機使用的關鍵作用?
- (2015-07-31)面粉機工藝設計的靈活性是各項指標
- (2015-08-03)面粉機制粉工藝中著水潤麥的重要地
